- 1宁波市发改委2025年宁波市公共服务“七优享”工程(基本公共服务一体化)研究项目公开遴选公告
- 2激活发展新动能 奋进粮安新征程 ——市粮食收储公司粮食储备库应急大米加工线启动试运行
- 3关于贯彻落实《市场准入负面清单(2025年版)》的通知
- 4宁波市发改委《宁波市大宗商品资源配置枢纽建设重大项目研究》项目公开遴选公告
- 5关于宁波市工业用地“标准地”提质升级研究项目公开遴选公告
- 6两业融合视角下宁波工业设计中心项目谋划和布局研究公开遴选公告
- 7宁波市发改委2025年经济运行研究课题公开遴选公告
- 8宁波市发改委2025年基础设施发展课题(第二批)公开遴选公告
- 9宁波市能源局关于第四和第五批宁波市空压机能效提升专项资金补助审核结果的公示
- 102025年市发改委重点工程项目宣传公开遴选公告
- 1宁波市住房和城乡建设局转发《省建设厅等5部门关于印发<高效办成建设项目开工 “一件事”工作方案>的通知》的通知
- 2宁波市住房和城乡建设局转发《关于开展房屋建筑和市政基础设施工程建设项目监管验收服务集成改革的实施意见》的通知
- 3宁波市住房和城乡建设局关于印发工程建设领域增值化服务改革实施意见的通知
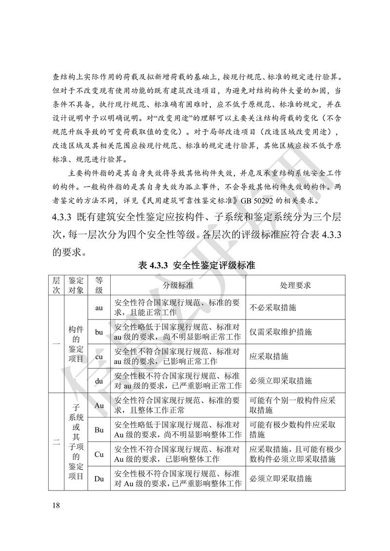
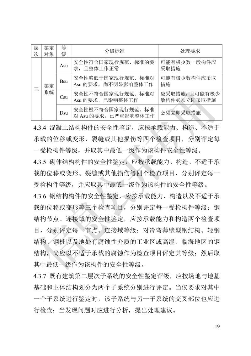
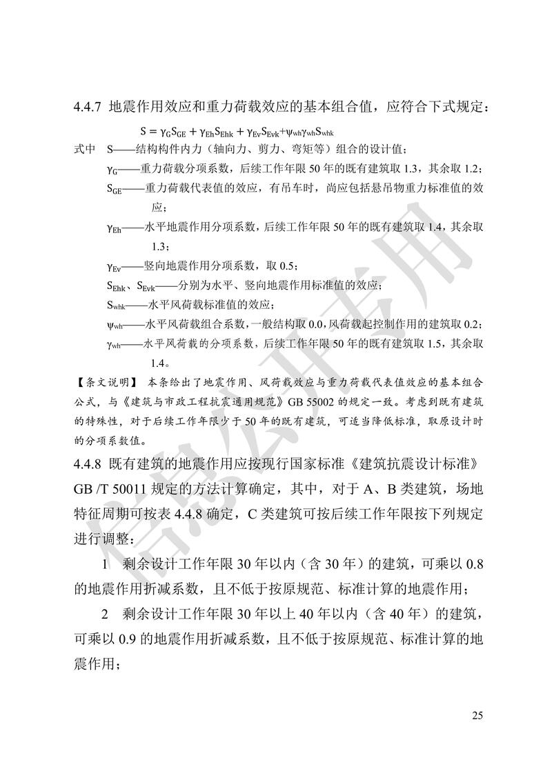
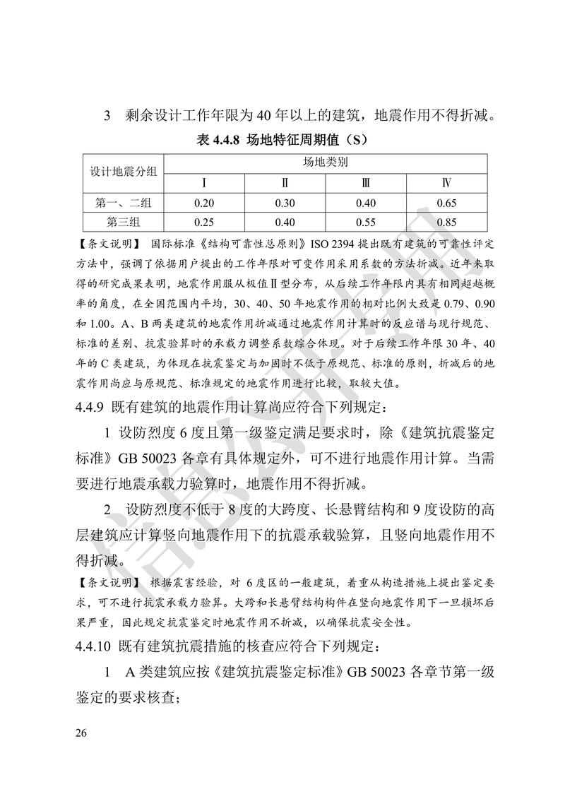
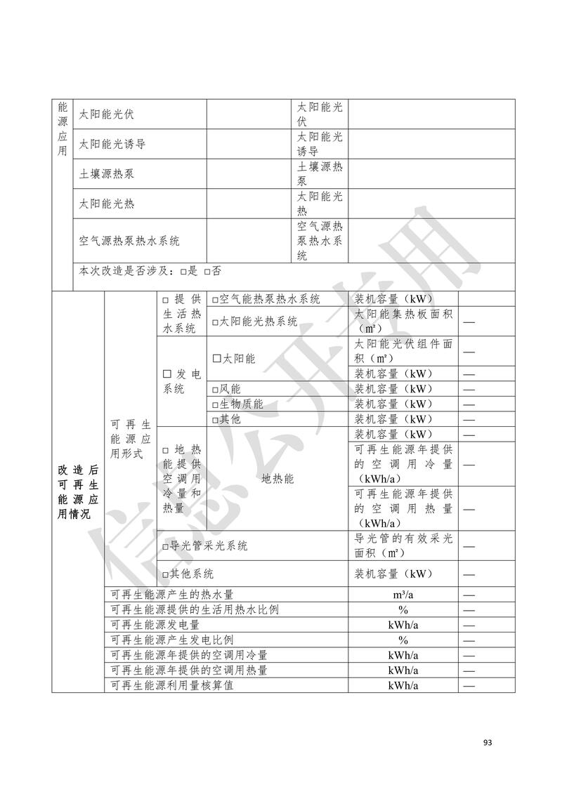
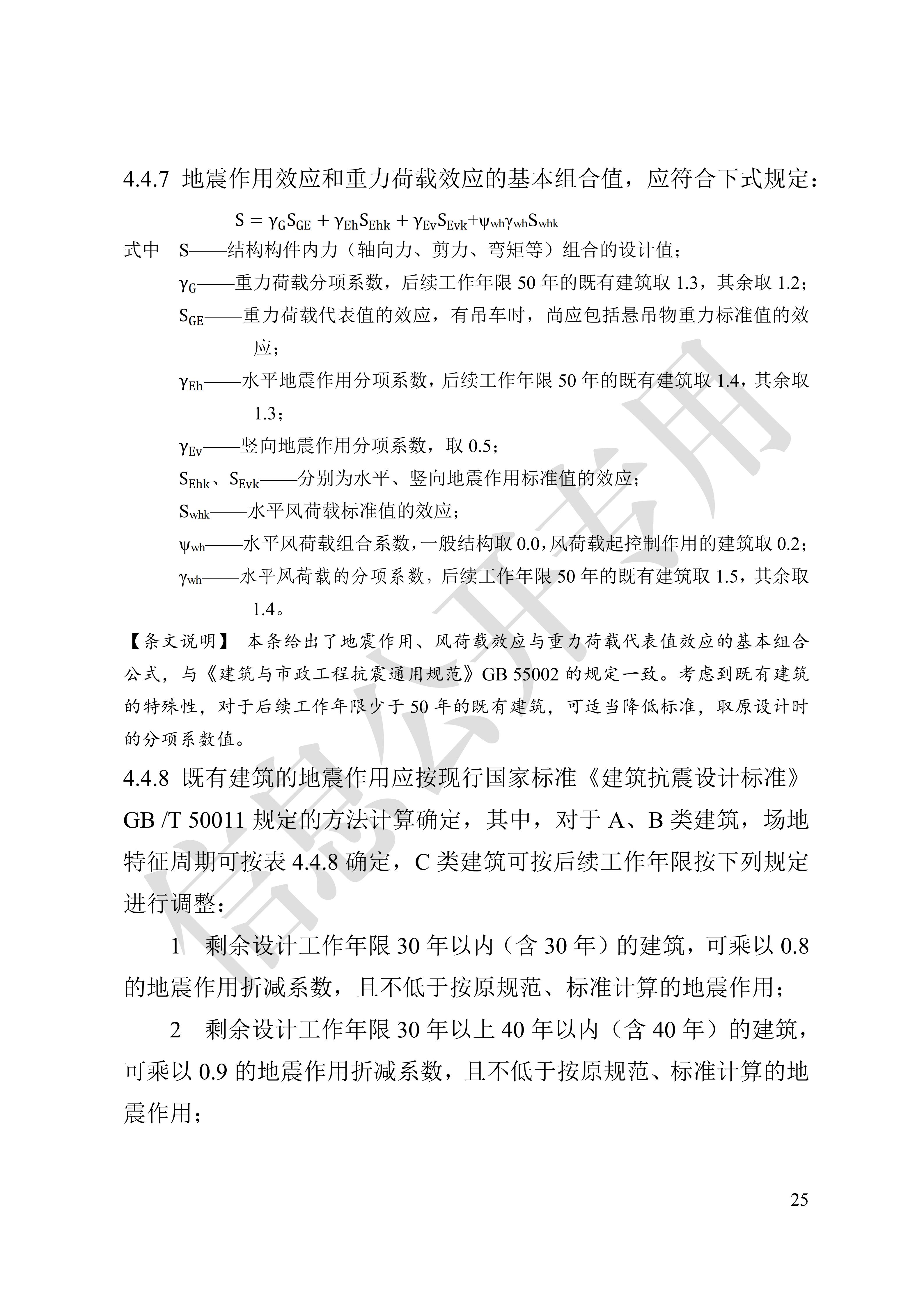
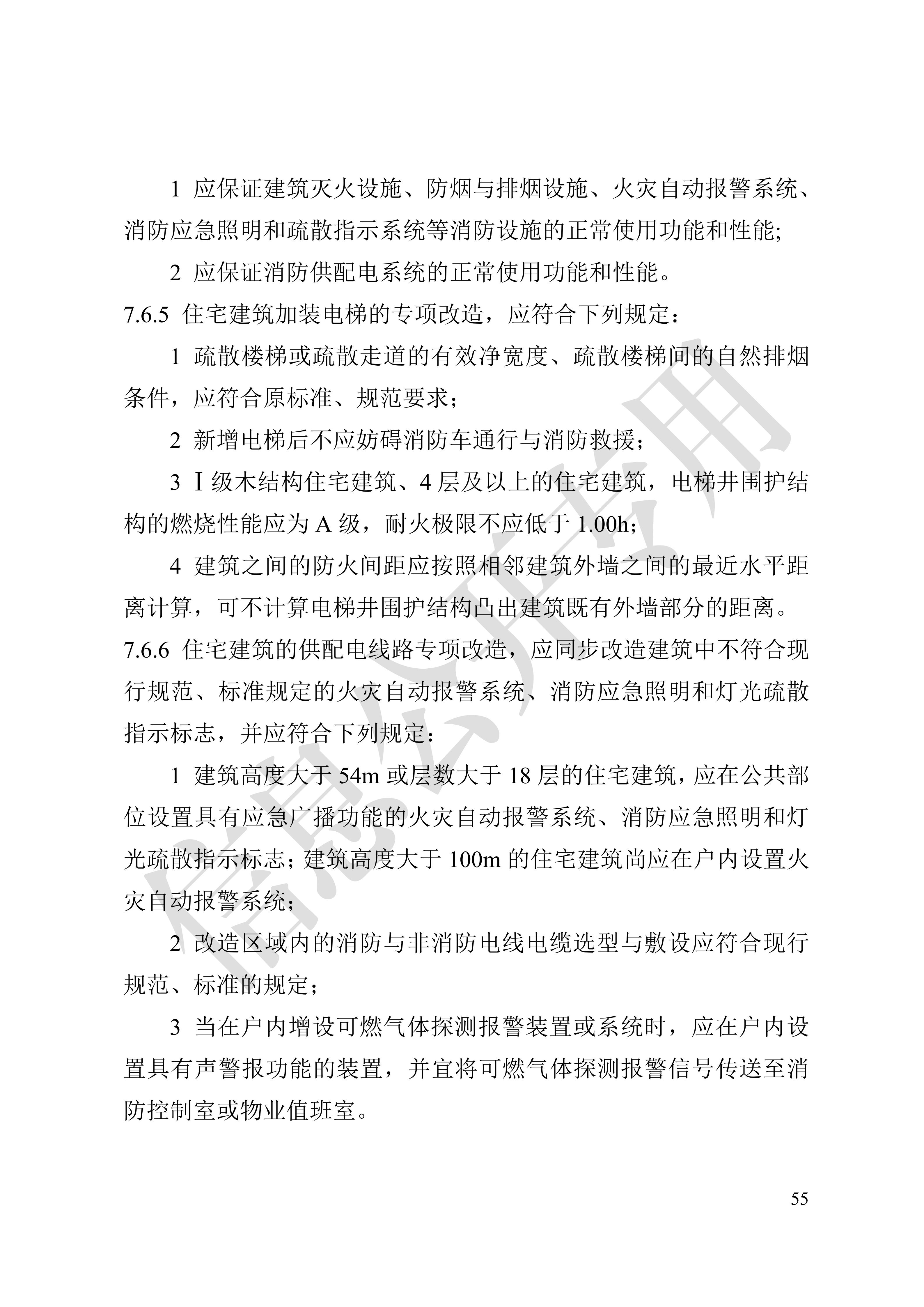
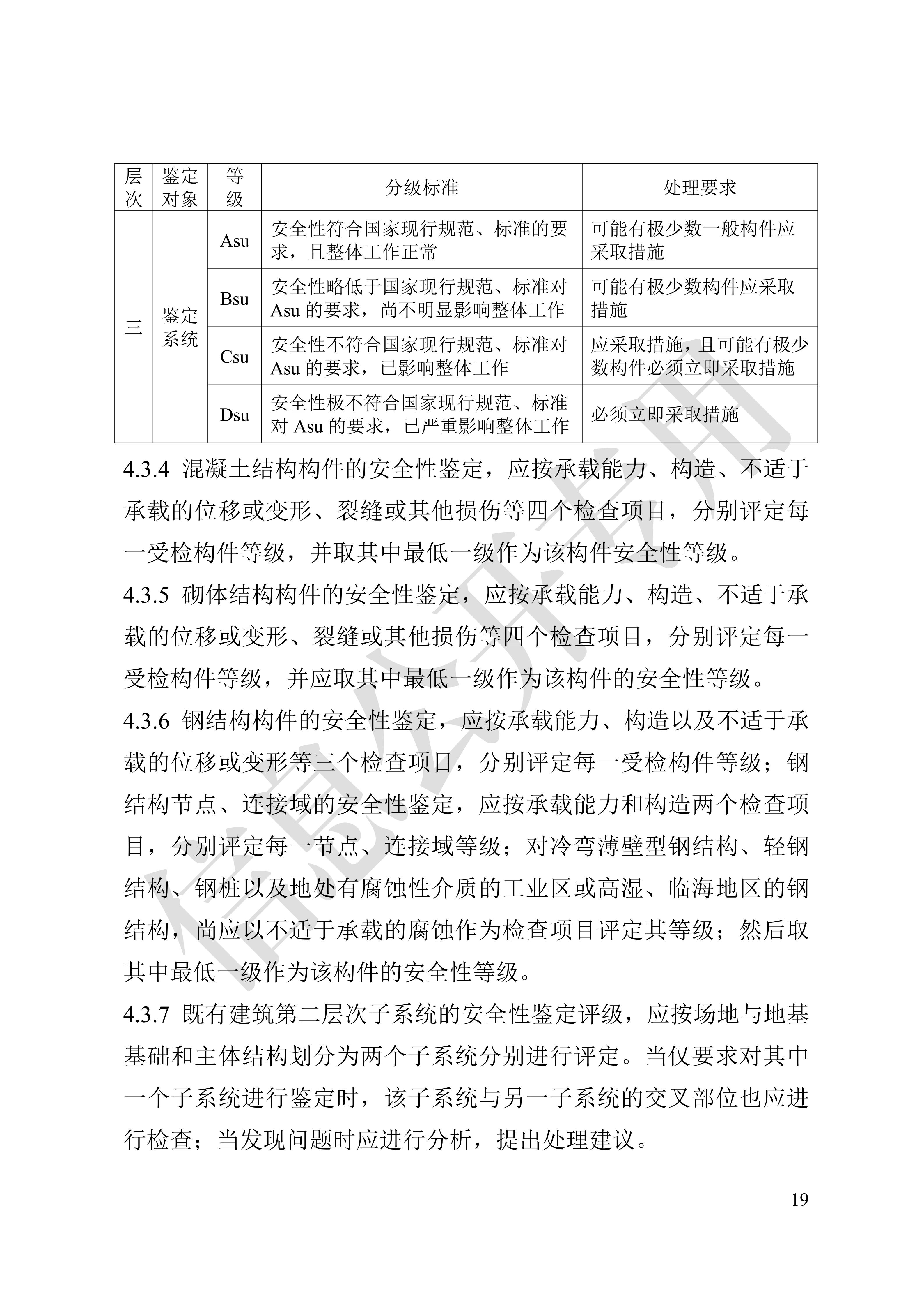
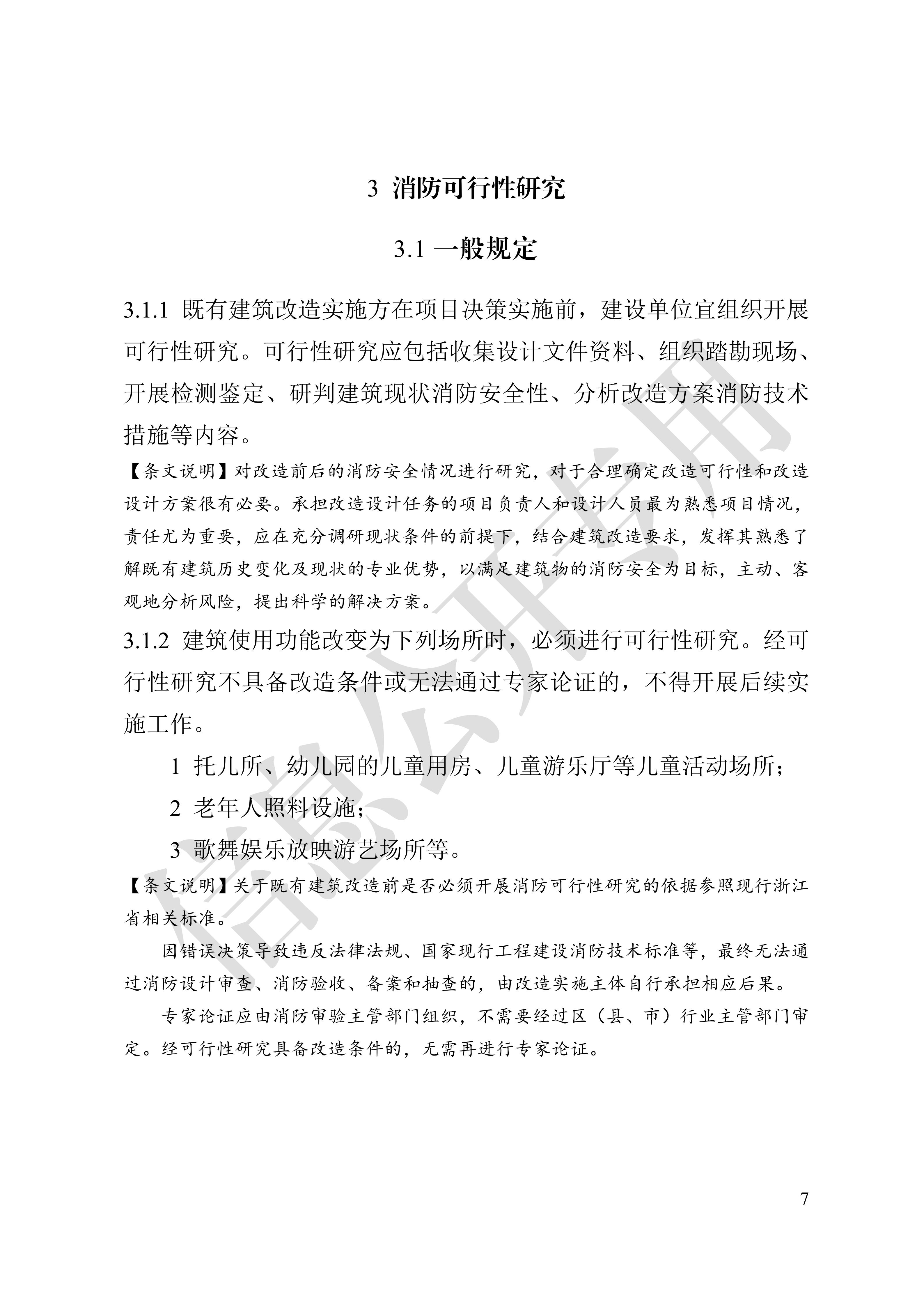
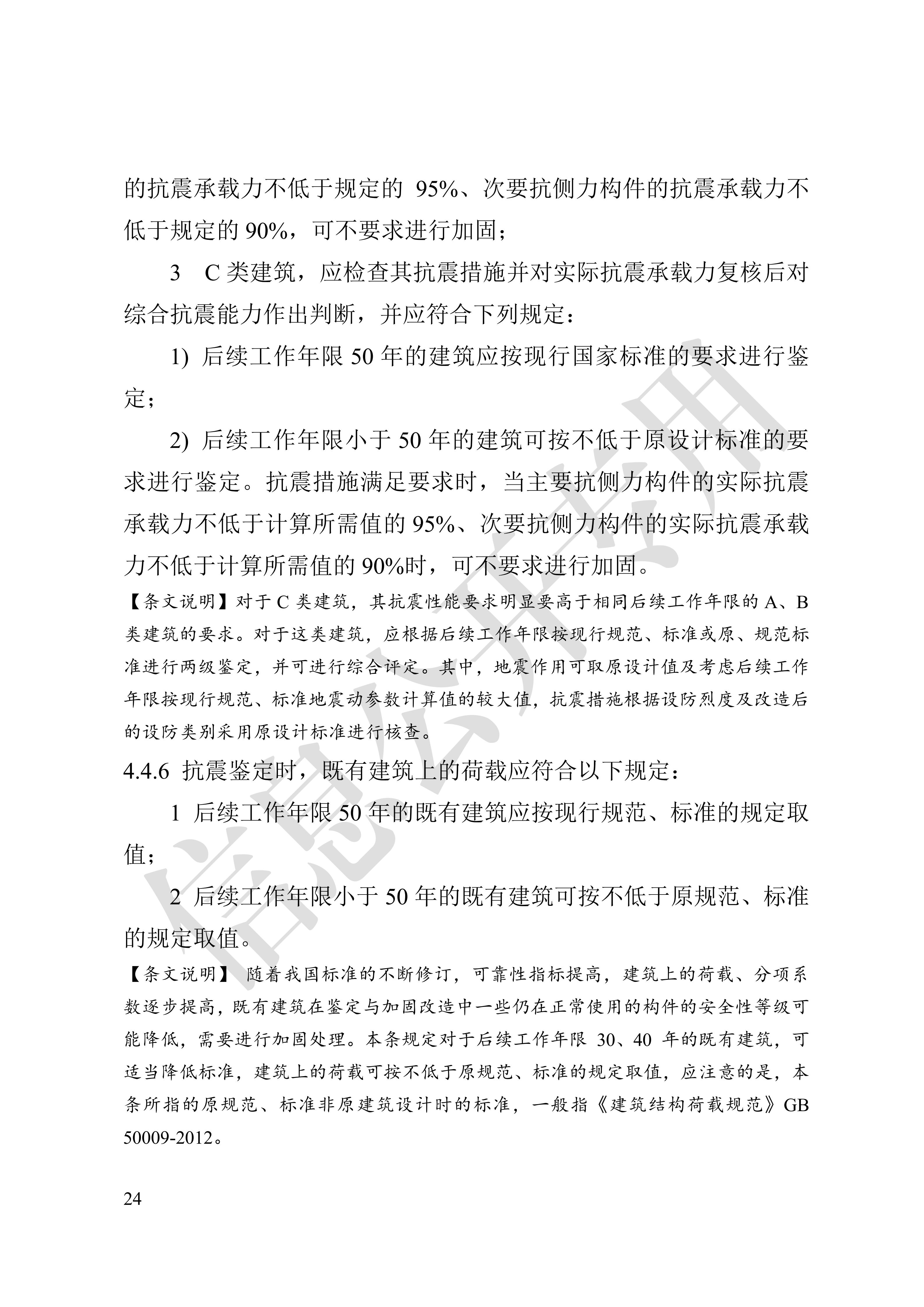
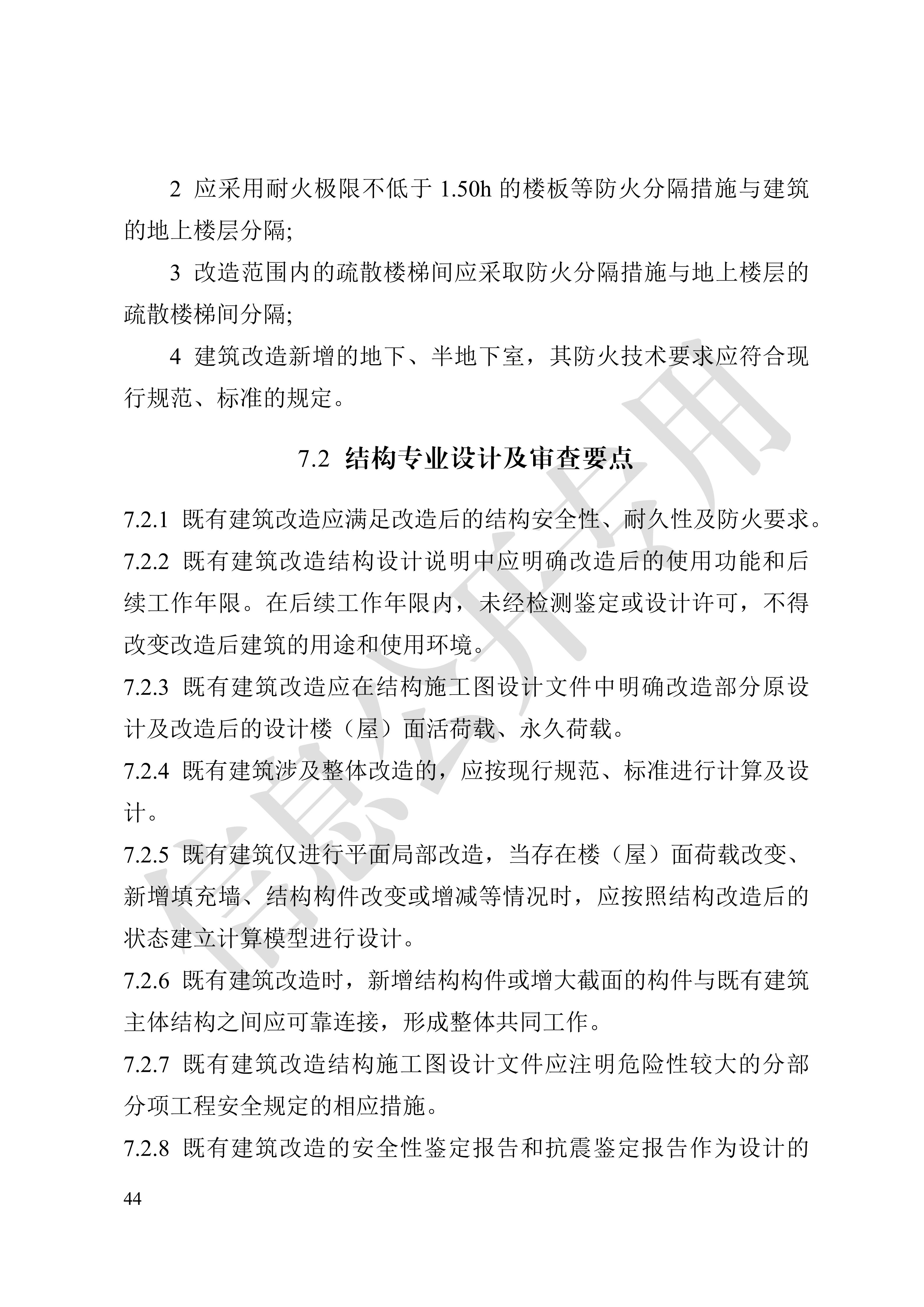
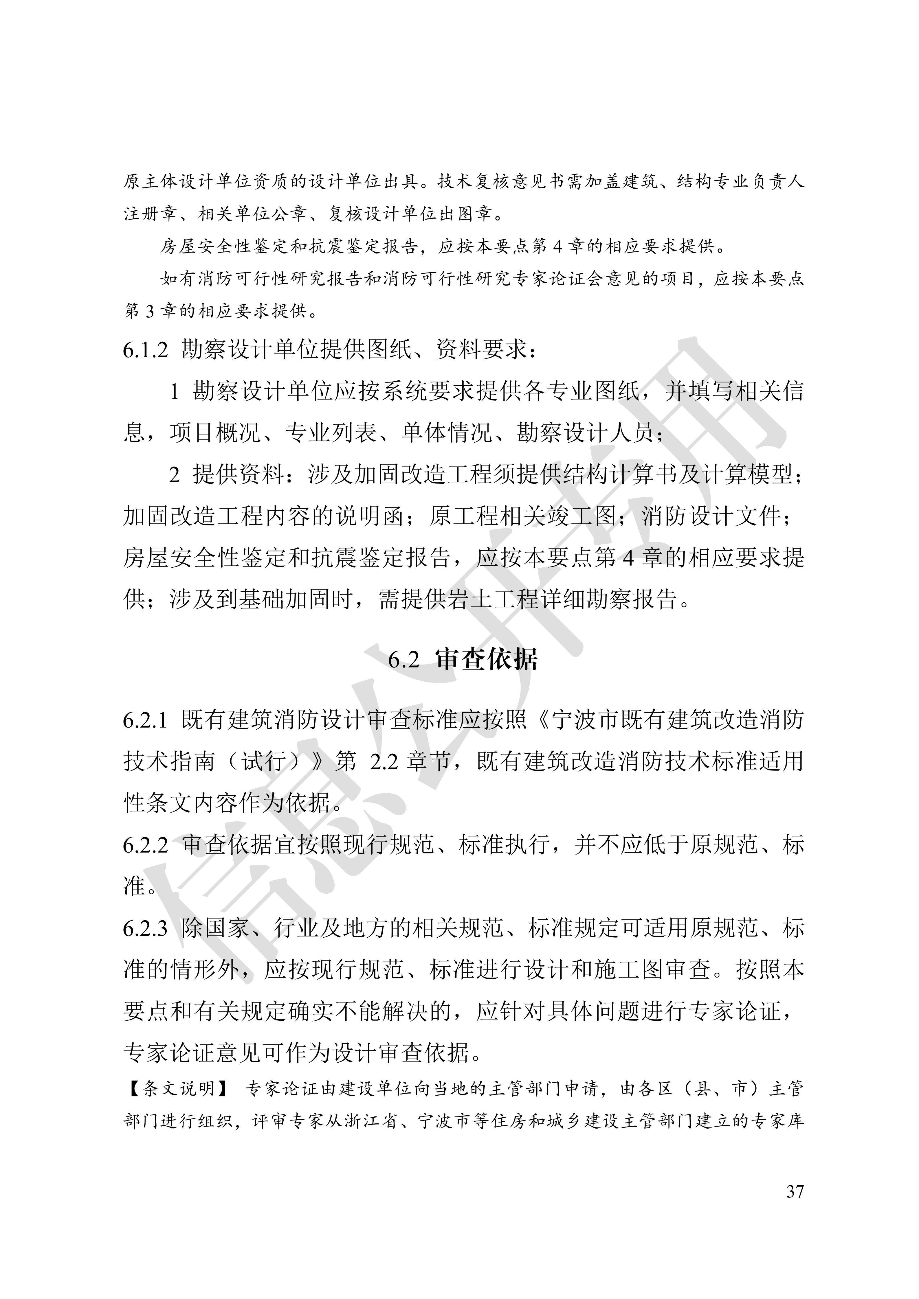
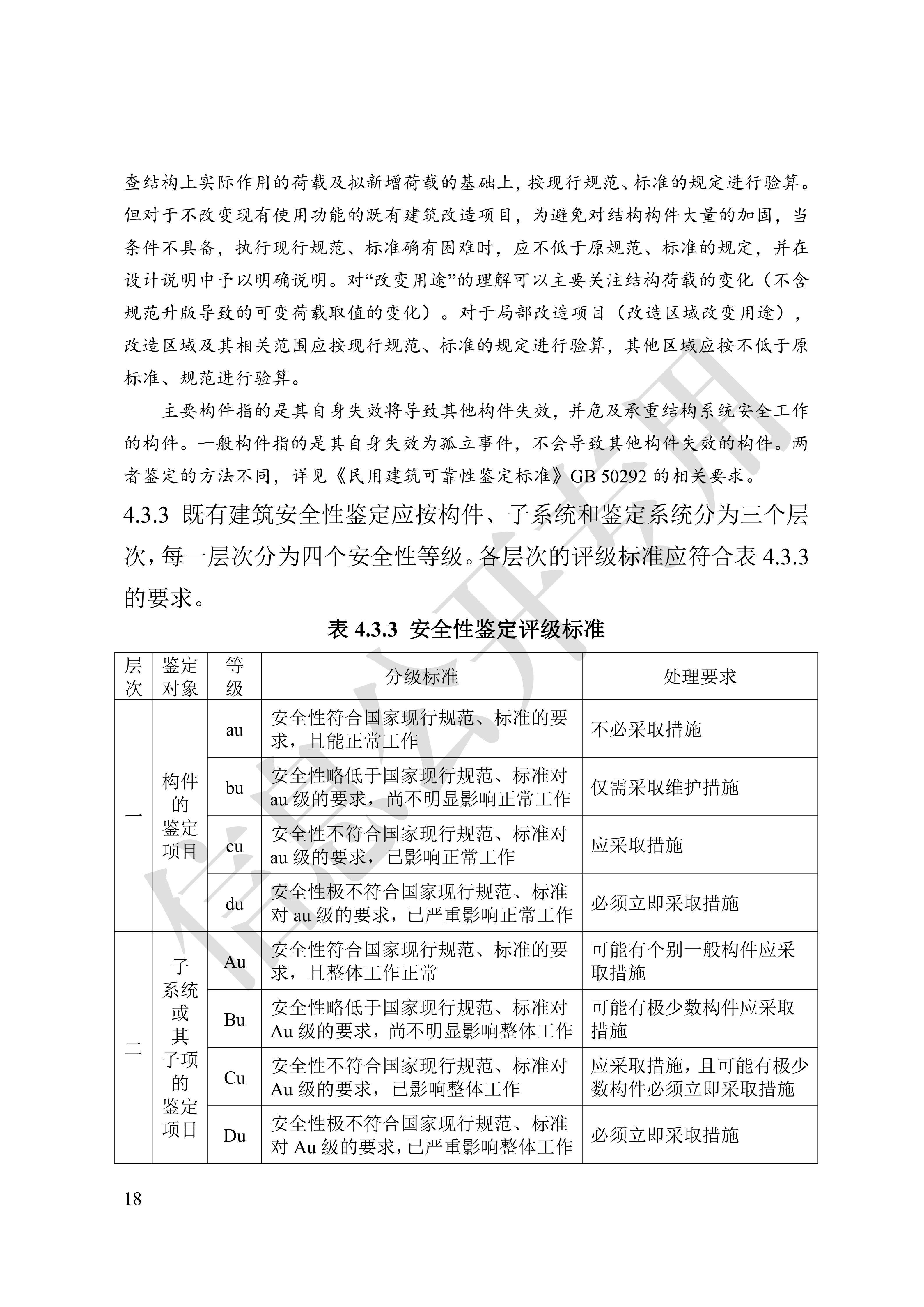
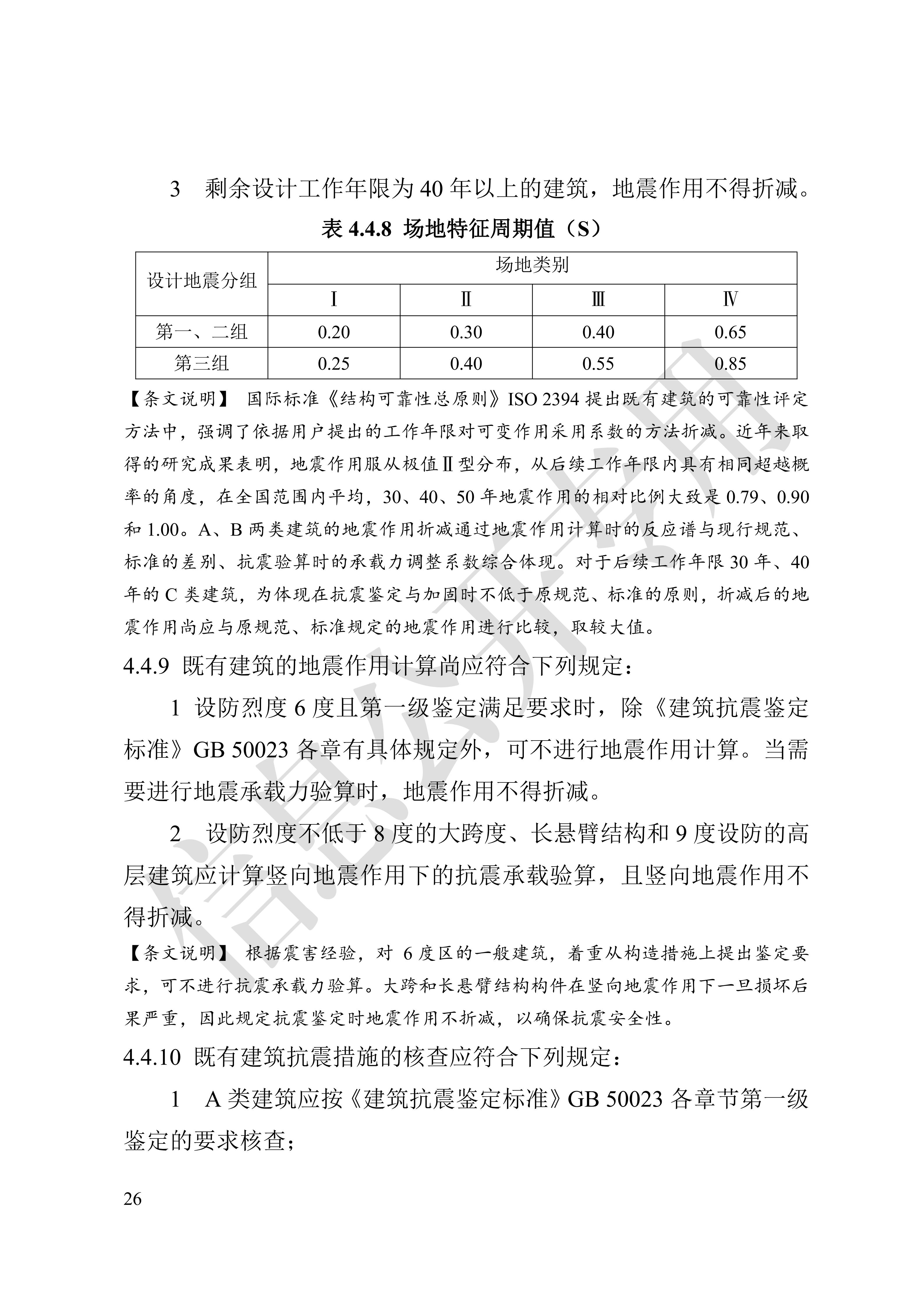
- 4宁波市既有建筑改造施工图设计及审查技术要点
- 5住房城乡建设部办公厅关于推进落实 建设项目开工“一件事”的通知
- 6关于开展房屋建筑和市政基础设施工程建设项目监管验收服务集成改革的实施意见
- 7宁波市发改委关于宁波市重大片区谋划及项目生成研究项目公开遴选公告
- 82024年宁波市发改委经济体制改革课题研究公开遴选公告
- 9转发省“跑改办”关于印发全省 办事事项“八统一”梳理材料的通知
- 10转发省“跑改办”关于印发“无差别全科受理” 工作指南的通知

































































































































